关于兴千田
兴千田致力于客户终身价值实现,针对企业不同成长阶段管理需求,从研发、应用、人才、服务等多重维度提供一站式服务支撑。

基本信息:![]()
上课地点:中国·广州
费 用 :6880元/人(包含培训费、资料费,参观考察为赠送项目,餐费及往返交通、住宿费需自理。)
前言:![]()
“精益生产Lean Production”这一先进生产方式,源自日本丰田生产系统TPS的实践经验。经过美国生产管理领域专家们的系统化总结与发展,已逐步成为全球制造业、乃至一切组织公认的先进理念。该理念强调以人为本,致力于持续优化业务流程,彻底消除资源浪费,以最小的投入(精)获取最大的经济效益(益)。
作为全球汽车制造业的领军企业,丰田汽车公司凭借其高效、优质、高利润的丰田生产方式TPS,不仅在汽车行业中树立了卓越的标杆,同时也为其他制造业领域提供了宝贵的借鉴经验。这一突破传统生产管理理念的实践,展现了丰田对“最低投入”、“最晚可能计划”原则的深入应用,为整个制造业的发展开辟了新的可能。
研修背景:![]()
· 当前中国的劳动力成本比2005年上升5倍,比1995年涨15倍,人口及成本红利已经消失,制造业的刘易斯拐点已经到来,升级转型迫在眉捷;
· 目前企业普遍存在自主新创能力弱,产业结构不合理,部分关健技术缺失,全球化经营能力不足等诸多挑战,该如何突围?
· 众多企业利润已薄如刀锋,价格血拼式薄利多销已难以为继,如何再适应多品种、小批量、短交期、快迭代以及高品质的消费时代?
· 在全世界都争相学习丰田的今天,众多企业仍然坚信“规模出效益”的经营理念,仍然坚守“大鱼吃小鱼”的规模竞争策略,却持续陷入“价格血拼”的泥潭而难以为继,该如何革新财务思维而步入新的赛道?
· 在工业4.0、中国制造2025、互联网+、供给侧改革、高质量发展等新趋势下制造业如何应对?
走进精益的“源点”丰田汽车全球模范企业广汽丰田考察研修,感受身临其境的精益现场,体会原汁原味的精益文化,探寻回归原点的精益原则,以“痛即觉 思则悟 行方达”的姿态引领制造业变革。
为什么要参加?:![]()
√通过学习,让学员全面了解精益生产的发展历史和背景起源。
√通过学习,让学员掌握TPS、TOYOTA WAY以及精益管理的精髓。
√通过学习,让学员掌握TPS背后的制造业管理会计思维。
√通过学习,帮助学员掌握精益核心工具,识别浪费。
√通过学习,让学员理解人才团队的培养在精益变革中的重要性。
√通过学习,让学员深刻意识到思想变革在企业精益转型中的重要意义。
研修目的:![]()
· 穿越精益迷雾,掌握精益本质;
· 破译丰田密码 克隆精益基因;
·启动精益变革 挖掘效益金矿。
考察企业背景:![]()
根据实际情况,由广汽集团安排旗下的广汽丰田、广汽新能源其中一家作为对标杆单位参观学习。
广汽丰田秉承丰田数十年汽车制造之精义,引进全球最先进的生产设备和工艺,以建设“丰田全球模范工厂”为目标,将JIT应用于公司的整个生产经营过程,实践丰田管理方式,打造以人为本的工作环境,培养能够实践丰田管理方式的人才。事实上已成为“丰田的全球模范工厂”,引领全球制造管理。十余年以来,为广汽集团培养并输送了大量的优秀精益管理者人才。
广汽埃安成立于2017年7月28日,是广汽集团秉承自主创新的体系优势,面向未来发展成立的一家创新科技公司,是广汽集团新能源汽车事业的发展载体。广汽新能源致力于提供世界级的移动智能新能源产品和服务,成为世界领先和社会信赖的绿色智慧移动价值创造者。工厂总规划产能40万辆/年,占地703亩,总投资47亿元。工厂广泛应用物联网、大数据、智能机器人等技术,将智能制造与广汽生产方式(GPS)深度融合,是可以让用户深度参与汽车定义、具备个性化定制生产能力的工厂,是集数字化、智能化和能源综合利用的生态工厂,让汽车制造与自然环境融为一体、和谐共处。其中广汽生产方式(GPS)是大批来自广汽丰田工作多年的精益管理专家,根据广汽自身特点打造的中国特色的精益落地模式,广汽新能源是广汽生产方式(GPS)的诞生地,也是GPS的最佳实践地。
课程时间:![]()
2025年全年开课计划
| 一月 | 二月 | 三月 | 四月 | 五月 | 六月 |
/ | / | 27-29日 | / | 29-31日 | 26-28日 |
| 七月 | 八月 | 九月 | 十月 | 十一月 | 十二月 |
24-26日 | 28-30日 | 25-27日 | 23-25日 | 27-29日 | / |
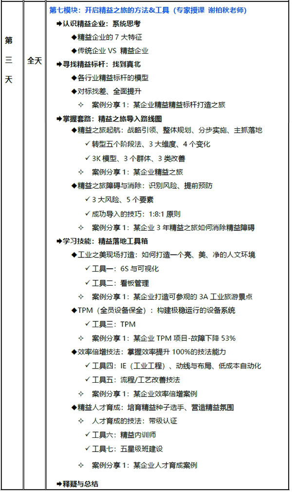
课程大纲及行程安排:
![]()
3天1晚,通过理性、人文、全景、基因、工具、案例、参观7大模块,带给学员沉浸式学习精益的四重体验。




联系方式:![]()
深圳兴千田智能科技有限公司
联系人:朱小姐
手机:13425114987 (同微信号)
电话:0755-28033362 分机866
Q Q:2355302484
传真:0755-28033393
邮箱:sell@szsunqit.com
精益是东方的思维方式,讲究从宏观的角度出发,整体实施来解决问题,是一种类比法。
详细了解
MES的定位,是处于计划层和现场自动化系统之间的执行层,主要负责车间生产管理和调度执行。
详细了解
生产管理的专家团队直接深入到工厂,调查分析,为提高生产效率提出合理的建议。
详细了解
从精益的视角对企业的人力资源实现精细化和准确化管理,最大限度地减少人力资源浪费!
详细了解